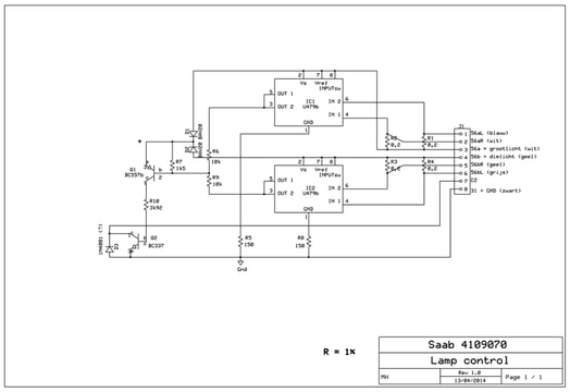
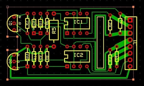
Het zogenaamde 'lamp control relais' (onderdeel 41 09 070), dat eigenlijk helemaal geen relais is, maar gewoon een printje voor de 'bewaking' van kapotte lampjes van dim- en grootlicht, was kaduuk. Het gaf de hele tijd een valse ping-pong op de SID als ik het grootlicht inschakelde - terwijl de lampjes weldegelijk ok waren. Er is al het nodige op het forum over geschreven, inclusief het doorsolderen van de contacten.
DONE! En ik heb daarmee dus wel iets van 130 euro mee bespaard (vandaag de dealert gebeld wat die dingen kosten ... echt ongelooflijk: 130 Euro).
Het is dus dit ding (het grootste blokje in dat relaiskastje onder de motorkap, positie linksboven):

Opengewipt met twee kleine schroevendraaiers. Het stelt echt geen kont voor wat er in dat blokje zit. Dit dus:

Als je héél goed kijkt, dan zie je een scheurtje in het soldeerblobje rechtsboven. Dit is de beste foto met het inzoomen, beter lukte niet:

Een KLEINE soldeerbout (met scherpe punt) er tegen aan - even vloeien - en KLAAR!
Ik ben dus heel trots op mijzelf en dat wilde ik even met jullie delen. Misschien dat anderen hetzelfde probleem hebben: het is dus prima zelf te doen, mits je een mooie soldeerbout hebt (en een leesbril om het allemaal te zien, want het is wel ongelooflijk klein).





